首页
公司概况
企业介绍
发展历程
企业理念
公司实力
平台实力
资质荣誉
工装设备
营销网络
产品中心
典型案例
服务中心
服务宗旨
安全理念
质量方针
新闻资讯
联系我们
招聘和采购
供应链平台
CN
EN
搜索
CN
EN
搜索
公司概况
公司实力
产品中心
电力电缆
民用家装电缆
防火电缆
橡套电缆
控制、计算机电缆
矿用电缆
弱电用线
典型案例
服务中心
新闻资讯
联系我们
招聘和采购
新闻资讯
COMPANY NEWS
新闻资讯
COMPANY NEWS
新闻资讯
新闻中心
新闻中心
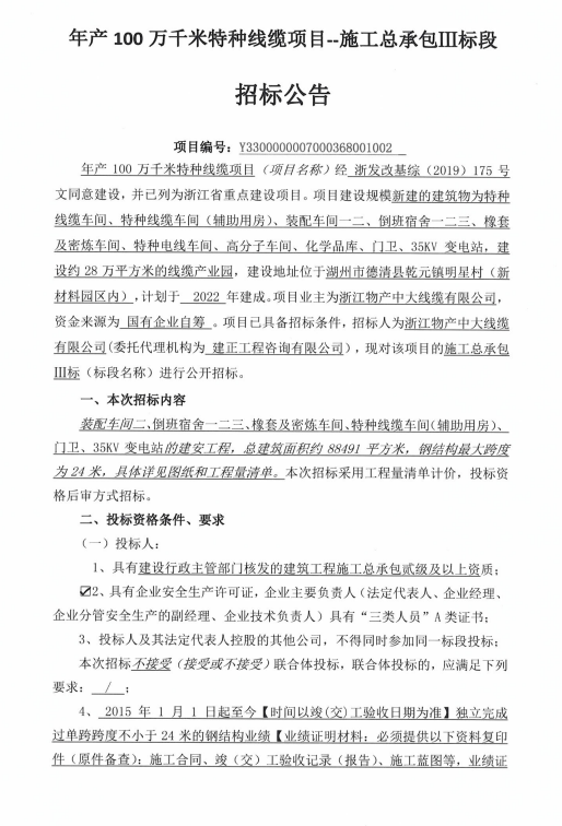
年产100万千米特种线缆项目--施工总承包Ⅲ标段招标公告
分享:
上一篇
返回
下一篇
年产100万千米特种线缆项目—高分子车间PVC及低烟无卤自动配料系统(第二次)招标公告
年产100万千米特种线缆项目—高分子车间PVC及低烟无卤自动配料系统流标公告
年产100万千米特种线缆项目—高分子车间PVC及低烟无卤自动配料系统招标公告
年产 100万千米特种线缆项目一特种电线车间挤塑机集中供料系统中标候选人公示
商品身份码:
防伪码:
温馨提示
① 刮开防伪标识图层可见身份码、防伪码,在查询框内输入身份码和防伪码,即可查询真伪结果。
② 您还可以通过拨打电话‘400-8095-315’根据语音提示依次输入身份码#防伪码#进行真伪查询。
③ 您还可以通过手机微信扫描防伪二维码,分别输入身份码和防伪码,进行真伪查询。